VirtualLab Fusion使用技巧和窍门

我们知道,VirtualLab Fusion中提供的强大的光线和物理光学建模和设计技术必须伴有相应的工具和功能。这些工具和功能能够让我们的客户以方便、高效和透明的方式使用光学和数字技术。我们希望您喜欢VirtualLab Fusion带来的高效工作方式。因此,我们不断增加更多的工具和小技巧,优化VirtualLab Fusion的用户体验!
 

自定义化
 

□ 不同的用户对某些设置有不同的喜好倾向。因此,在“全局选项”对话框中,我们提供了常规设置的简要概述,可用于自定义VirtualLab Fusion的体验。您可以使用这些设置优化任务的性能。

□ 您可以生成和自定义自己的工具栏,以快速访问自己喜欢的功能。通过右键单击功能区中的任何项目,可以将其添加到此工具栏中。

□ 在消息选项卡和源代码编辑器中,仅举两个例子,您可以在按住Control键的同时用鼠标滚动来更改字体大小。
 

快速访问参数

□ 通过功能强大的属性浏览器,我们可以对打开的文档进行多种操作。它提供了文档的所有参数的概述,并允许对其中的许多参数进行操作。

□ 附加的参数概述树使您可以快速轻松地访问所有系统参数。
 

清理

□ Windows功能区允许您排列和关闭多余的窗口。

□ 为了获得更好的概览,您可以在属性浏览器和Windows功能区中重命名文档。

□ 您可以通过右键单击并选择清除来清除消息框中的所有消息。

□ 如果对你来说性能至关重要,则不应在“消息”窗口中记录过多信息。在窗口显示了约1000行之后,此控件会降低性能。在清除上下菜单后,它会重新变快。
 

键盘和鼠标快捷键

□ 您可以将文件拖到VirtualLab Fusion主窗口中以打开或导入文件。

□ 您可以通过按Alt或F10,然后按所示的组合键来访问功能区中的项目。

□ F1:打开VirtualLab Fusion手册,F2:重命名当前文档,F3:将文档窗口转换为数据数组或谐波场,F4:打开和关闭属性浏览器,F5:启动模块或仿真。

□ 双击图表会创建一个默认的矩形或线标记,具体取决于当前的选择模式。

□ 您要禁用光学装置中的链接,例如与探测器的链接吗?只需双击链接,该行就会显示为虚线,这意味着它已被禁用。再次双击,它将再次启用。您要完全删除链接吗?再次单击它使其处于活动状态,然后按删除按钮。

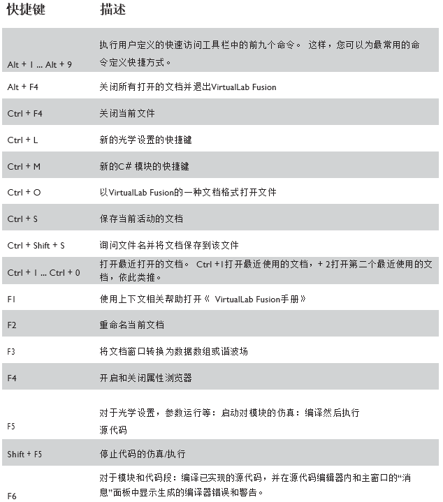
□ 有用的快捷键

QQ:2284816954 备注:光学

回复数 0 切换时间排序
需登录后查阅, 加载中......

目前注册实行审核/邀请制,欢迎灯友邀请好友注册,下载币奖励
邀请注册

为什么注册要审核

目前新版公测中,有任何BUG问题都可以联系我们
提交问题

或如无法回复,请访问此地址
提交问题